搜索
网站首页
关于我们
认证服务
认证服务
认证流程
公开文件
公开文件
认证依据
法律法规
认证规则
资料下载
证书样本
证书标志
分包单位
相关标准
资料下载
新闻资讯
中心新闻
通知公告
中心资质
联系我们
联系我们
人才招聘
审核员
证书查询
认证证书查询
产品/体系/服务认证证书查询
产品认证防伪码查询
培训平台
新闻资讯
首页
>>
新闻资讯
>>
中心新闻
中心新闻
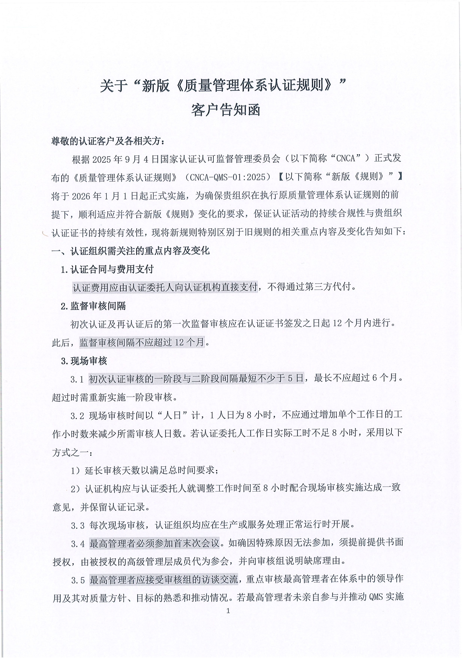
关于“新版《质量管理体系认证规则》”客户告知函
2025-11-20 14:14:36
阅读次数:465
告知函附件1-质量管理体系认证规则.pdf
告知函附件2-新版质量管理体系认证规则释义.pdf
上一篇:
《关于食品安全管理体系、危害分析与关键控制点(HACCP)体系认证证书和标志的使用要求的通知》
下一篇:
关于暂停、撤销和注册认证证书告客户通知书-2025年